我们非常重视您的个人隐私,当您访问我们的网站时,请同意使用的所有cookie。有关个人数据处理的更多信息可访问《隐私政策》
产品特性
? 2A/4A峰值驱动电流
? 5V~6.5V可调输出电压
? -0.5V~-2.5V可调输出负压
? 内置5V固定LDO输出用于数字隔离器供电
? 典型值5ns最小输入脉宽
? 典型值23ns输入输出传输延时
? 典型值5ns脉宽畸变
? 典型值6.5ns上升时间(1nF 负载)
? 典型值6.5ns下降时间(1nF 负载)
? 欠压保护、过温保护
? 工作温度范围:-40℃~125℃
应用场景
- 高频开关电源
- 光伏、储能
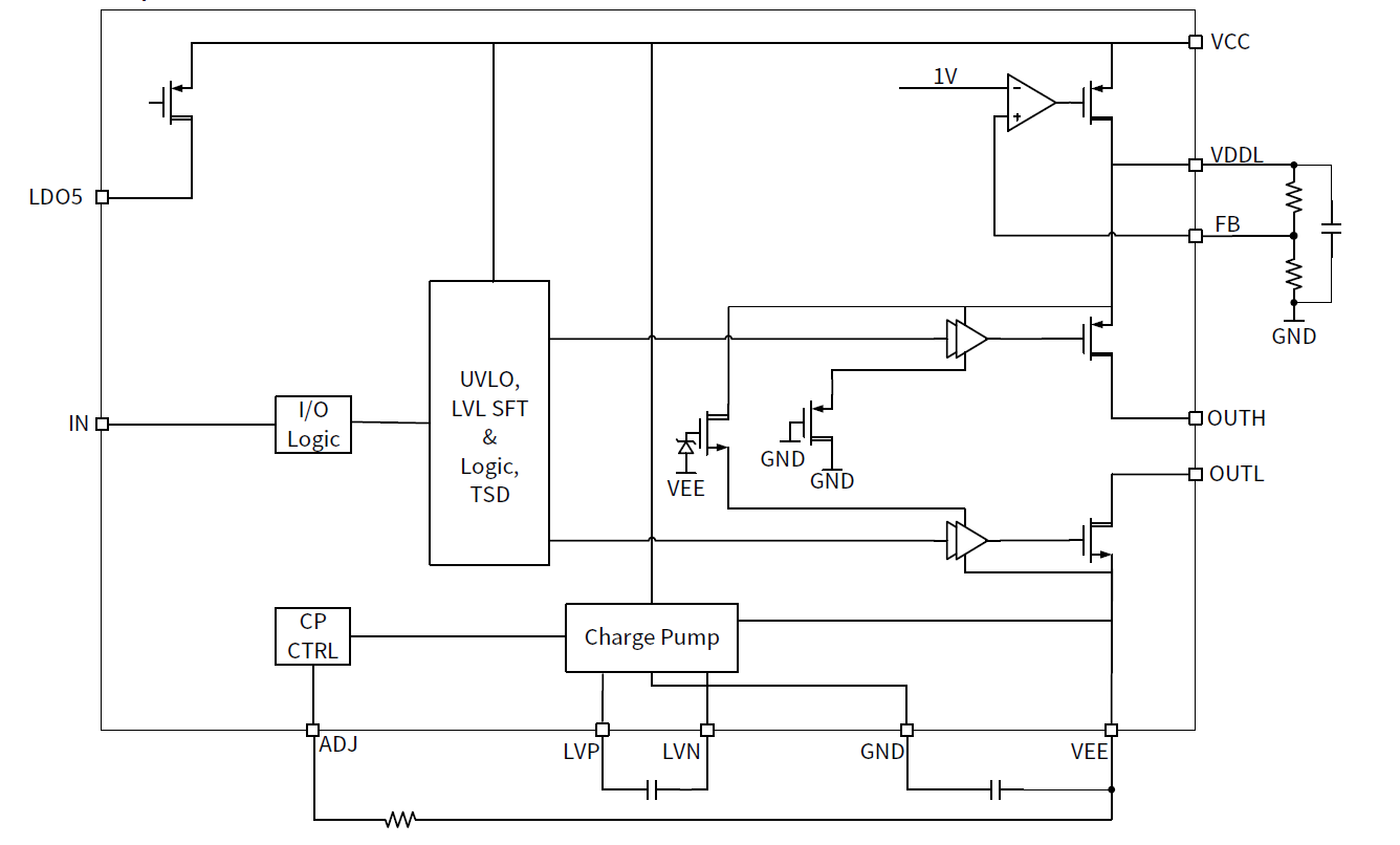
功能框图

相关资源

如您需要咨询产品更多信息,请点击“3377官网”,我们将尽快回复您!